



浙江省教育厅办公室近日公布《关于2021学年高校新生(浙江籍高中毕业生)体质健康测试情况的通报》,引起了很多关注,已经有一些地市,发布了本地区的体质健康测试喜报。
省教育厅每年秋季公布上一学年的体质健康监测情况,已成为惯例。省内各普高和职高上一学年的学生体质健康情况如何?一起来看下今年的榜单。
普高前10名是这些学校
2021学年,各普通高中总成绩合格率排名前10位的是:春晖中学、宁波科学中学、遂昌育才高级中学、宁波诺丁汉大学附属中学、湖州中学、效实中学、镇海区骆驼中学、衢州一中、上虞东关中学、镇海中学,宁波的学校占了五席。

查阅教育厅公开的数据——
2020年全省总成绩合格率排名前十名:杭州外国语学校、瓯海中学、春晖中学、温州第二高级中学、温州中学、嘉兴一中、慈溪三山高级中学、嘉兴秀洲中学、萧山中学、义乌中学。
2019年前十名:蓝青学校、蛟川书院、瑞安中学、温州中学、浦江中学、镇海中学、杭州高级中学、富阳中学、义乌中学、象山中学。
统计近年数据,镇海中学、春晖中学、温州中学、义乌中学四所学校在过去三年中,都有两次进入前10名,表现相当稳定。
引体向上合格率不到六成
2021学年,浙江省102所高校(含独立学院)共上报了332982名高校新生(浙江籍高中毕业生)的体质健康测试数据,除去部分信息不全的省内生源和外省生源数据,实际采集浙江籍新生有效数据共236653人。
按生源所在高中学校统计,样本量在30人及以上的高中学校742所(普通高中学校531 所、中等职业学校211 所)。
《国家学生体质健康标准(2014年修订)》从身体形态、身体机能和身体素质等方面综合评定学生的体质健康水平,总分评分等级是90分以上为优秀,80—89.9分为良好,60—79.9分为及格,59.9分以下为不及格。

2021 学年浙江省高校新生体质健康测试总成绩平均分为72.38分,合格率为91.26%,优秀率为1.55%,良好率为18.50%。与上一学年相比较,各项指标数据基本保持平稳,变化幅度不大。

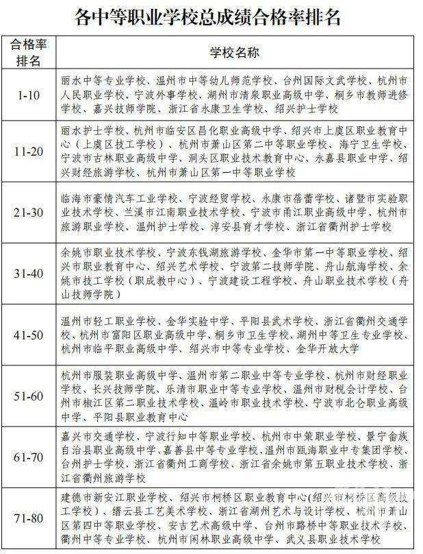
省教育厅也公布了全省中职学校的总成绩合格率排名,宁波外事学校位列前十。

在各县市区总成绩合格率排名中,温州市洞头区位列第一。宁波市奉化区位列第五名。
一起来看下表格上的具体分数——





