


2026年浙江省普通高校招生艺术类专业省统考报考简章发布。浙江省艺术类省统考设有美术与设计类、音乐类、舞蹈类、表(导)演类、播音与主持类、书法类共6个科类,其中音乐类、表(导)演类又分为不同的方向。
各科类(方向)的考试安排和要求是怎样的?需要注意什么?快来了解↓↓

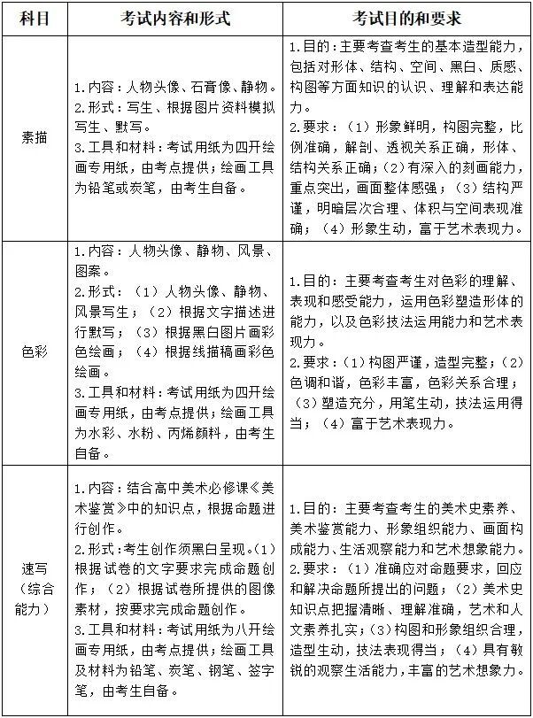
▶美术与设计类
考试安排
考生在高考报考点所属的设区市参加专业考试。具体考点和考场在专业省统考准考证上明确。各科目考试时间如下:

内容要求
考试包括素描、色彩、速写(综合能力)三个科目,每科各100分,总分为300分。各科目考试内容、形式和要求如下:

▶音乐类
考试安排
笔试科目为听写、乐理,考试时间为2025年12月14日10∶00—11∶00(考试开考前15分钟后,即9∶45开始,禁止迟到考生进入考场)。笔试地点和考场在专业省统考准考证上明确。
面试从2025年12月15日开始,考生具体考试时间以准考证上安排的时间为准。面试地点为浙江音乐学院(杭州市西湖区转塘街道浙音路1号)。
内容要求
考试包括乐理、听写、视唱、器乐、声乐五个科目。总分为300分,不同类别的考试科目与分值如下:

各科目考试内容和形式如下:

温馨提示:考生考试时,须与报名时选定的声乐唱法、乐器相一致,不一致的,该科目不予评分。考生所需乐器(除钢琴外)由考生自备。乐理、听写、视唱科目考查范围详见浙江省教育考试院网站“考试招生”栏目或文末“阅读原文”中相关考试报考简章附件。
▶舞蹈类
考试安排
考试于2025年12月20日开始,考生具体考试时间以准考证上安排的时间为准。考试地点为浙江音乐学院(杭州市西湖区转塘街道浙音路1号)。
内容要求
考试包括舞蹈基本功(120分)、舞蹈表演(150分)、舞蹈即兴(30分)三个科目,总分为300分。

温馨提示:舞蹈表演科目考试时舞种须与报名时选择的舞种相一致,不一致的,该科目不予评分。考生所需服装和伴奏音乐自备。各科目考试中,不得运用任何化妆品对人体的面部、五官及其他部位进行渲染和描画,要求完全素颜参加考试。技术技巧参考目录详见浙江省教育考试院网站“考试招生”栏目或文末“阅读原文”中相关考试报考简章附件。
▶表(导)演类戏剧影视表演方向
考试安排
考试于2025年11月29日下午开始。考生具体考试时间以准考证上安排的时间为准,迟到15分钟者不得参加考试。考试地点为浙江传媒学院杭州钱塘校区(杭州市钱塘区白杨街道学源街998号)。
内容要求
考试包括文学作品朗诵(100分)、自选曲目演唱(50分)、形体技能展现(50分)、命题即兴表演(100分)四个科目,总分为300分。

温馨提示:在每个科目面试中,评委可根据考核过程实际情况,对考生考试作出暂停、终止等指令。
▶表(导)演类服装表演方向
考试安排
考试于2025年12月13日开始。考生的具体考试时间以准考证上安排为准。考试地点为浙江理工大学临平校区(杭州市临平区康泰路8号)。
内容要求
考试包括形体形象观测(150分)、台步展示(120分)、才艺展示(30分)三个科目,总分为300分。

温馨提示:2026年高考起,表(导)演类服装表演方向专业省统考实施考评分离。各科目考试中,考生不可化妆,不得穿丝袜,不得佩戴饰品及美瞳类隐形眼镜,发式须前不遮额、后不及肩、侧不掩耳。考试全程摄像。招生高校对表(导)演类服装表演方向专业一般有身高等身体条件要求,请考生结合自身条件谨慎报考。录取时,考生身高、体重等测量数据以高考体检时测量数据为准。形体数据测量方法与要求详见浙江省教育考试院网站“考试招生”栏目或文末“阅读原文”中相关考试报考简章附件。
▶表(导)演类戏剧影视导演方向
考试安排
笔试时间为2025年11月29日8∶30—11∶00。面试于2025年11月29日下午开始,考生具体考试时间以准考证上安排的时间为准,迟到15分钟者不得参加考试。考试地点为浙江传媒学院杭州钱塘校区(杭州市钱塘区白杨街道学源街998号)。
内容要求
考试包括文学作品朗诵(50分)、命题即兴表演(50分)、叙事性作品写作(200分)三个科目,总分为300分。

温馨提示:在文学作品朗诵和命题即兴表演两个科目的面试中,评委可根据考核过程实际情况,对考生考试作出暂停、终止等指令。
▶播音与主持类
考试安排
考试于2025年11月29日下午开始,考生具体考试时间以准考证上安排的时间为准,迟到15分钟者不得参加考试。考试地点为浙江传媒学院杭州钱塘校区(杭州市钱塘区白杨街道学源街998号)。
内容要求
考试包括作品朗读、新闻播报、话题评述三个科目,每科各100分,总分为300分。

温馨提示:所有考试科目均采用单人单场面试方式,同一考生在同一考场一次性完成。考生三个科目的备稿总时长控制在15分钟以内。每个科目面试中,评委可根据考核过程实际情况,对考生考试作出暂停、终止等指令。考生不得出现可能影响客观评判的化妆、遮挡面部、佩戴饰品等行为。考试过程中不得使用辅助工具,如道具、音乐播放器等。
▶书法类
考试安排
考试包括书法临摹、书法创作两个科目,每科150分,两科总分为300分。各科目考试时间如下:

考试地点为中国美术学院象山校区(杭州市西湖区转塘街道象山路352号)。若报考人数超过考点容量,将启用其他考点,具体考试地点在专业省统考准考证上明确。
内容要求

▶注意事项
省统考报名:报考艺术类专业省统考的考生,须在高考报名时选择相应的省统考科类(方向)(可多选),并同时填选相关信息,完成省统考报考手续。考生须于2025年11月1日9:00至10日17:00进行网上信息输入,并于2025年11月14日9:00至17日17:00完成网上缴费。
准考证打印:考前3天,考生可在浙江省教育考试院网站(www.zjzs.net)“考生办事”栏目登录“浙江省高校招生考试信息管理系统”,自行打印专业省统考准考证,也可在高考报名点打印。
考试准备:考前一天,考生可前往考点了解考场分布、考场规则、考试违规处理办法和有关注意事项,熟悉考点环境等。考试当日,考生须同时携带身份证和专业省统考准考证,按规定时间参加考试。
成绩查询:各科类考试成绩于2026年1月10日前在浙江省教育考试院官网发布,专业省统考合格考生可于2026年1月中旬自行在考试成绩查询页面下载打印合格证。表(导)演类服装表演方向专业省统考实施考评分离,考试成绩预计于2026年1月中下旬发布。
如需了解更多详细信息,可登录浙江省教育考试院网站(www.zjzs.net)“考试招生”栏目或点击文末“阅读原文”查看各科类、方向报考简章。
来源:浙江考试、浙江发布