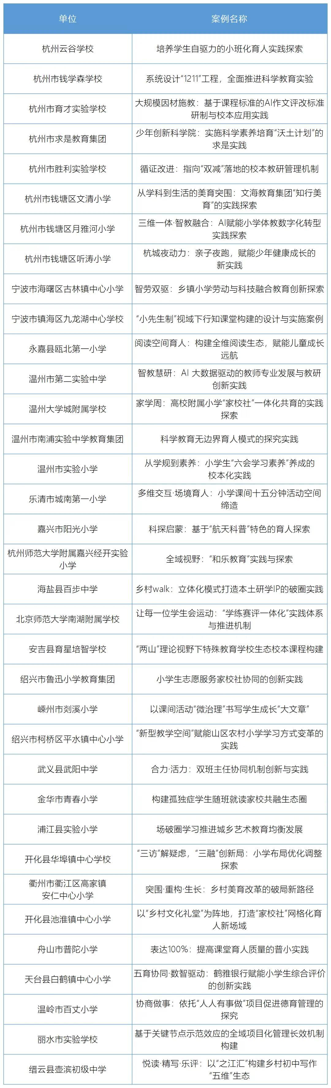
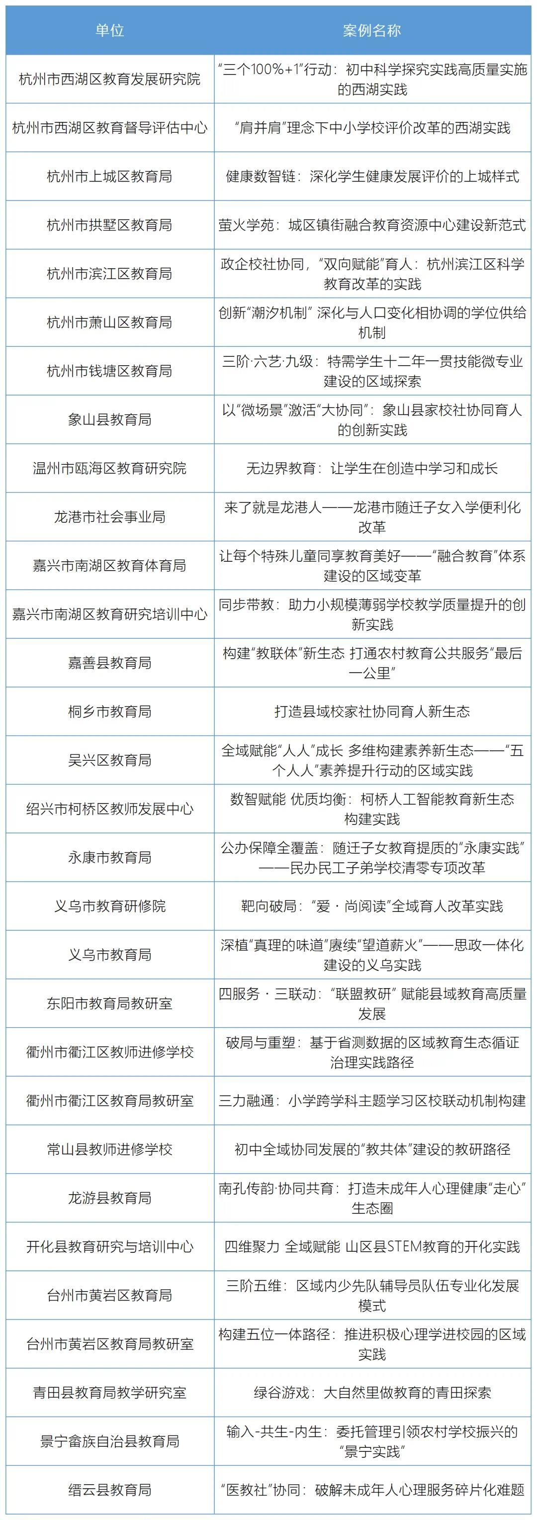
近日,浙江省教育厅公布2025年基础教育综合改革优秀实践案例名单,确定129项案例为2025年基础教育综合改革优秀实践案例,其中,学前教育段36项、义务教育段35项、高中教育段28项、区域教育案例30项。
一起来看名单~
浙江省2025年基础教育综合改革优秀实践案例名单
▶学前教育段案例
▶义务教育段案例
▶高中教育段案例
▶区域教育案例
来源:浙江发布
凰家体验官探游兰州新区
集采“反内卷” 我们能对药品更放心吗?
不只是“多了两个假” 中国多地推行中小学春秋假
中国多地滑雪场提前“开板” 周边酒店订单走俏
科创合肥:澎湃创新动能
31省份工业盈亏图鉴 谁赚到钱了?
“鸡排哥”全国“巡炸”南昌站 有游客排队三小时
“300元以下难购真羽绒服”?
武汉一高校发起捐赠1000元冠名座椅活动
山东海阳核电3号机组核岛大型模块吊装完成
中国车企扎堆海外建厂
居延遗址新发现青铜时代遗存
河南开封:大宋“百戏”引游人